M-7055D Hardware
 
     
 
 
     
     
 
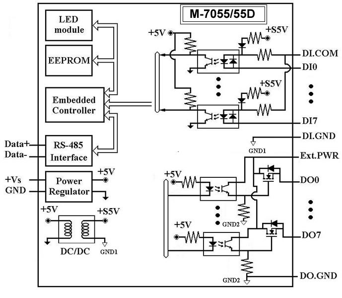
Internal I/O Structure
 
 
   
     
 
PIN Assignment
 
 
   
     
 
Wire Connection
 
Input Type
Dry Contact
Wet Contact
 
Output Type
Digital Output
 
   
     
Copyright©1983-2004 ICP DAS Co., Ltd. All Rights Reserved