I-87041/I-87041(G) Hardware
 
     
 
 
     
     
 
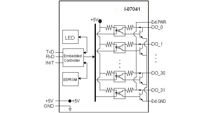
Internal I/O Structure
 
 
   
     
 
PIN Assignments
 
 
   
     
 
Wiring
 
Output Type ON State LED ON
Readback as 1
OFF State LED OFF
Readback as 0
Drive Relay ON OFF
Resistance Load    
 
   
     
Copyright© ICP DAS Co., Ltd. All Rights Reserved